公司顺利通过省级专业技术人员继续教育基地评估
来源:yl8858永利 时间:2025-06-27
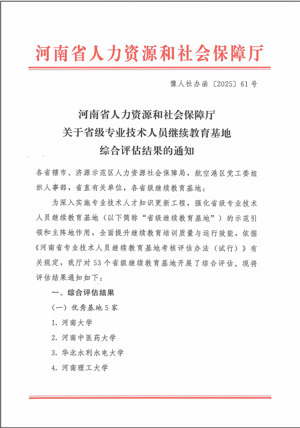
河南省人力资源和社会保障厅近日发布了《河南省人力资源和社会保障厅关于省级专业技术人员继续教育基地综合评估结果的通知》(教人社办函〔2025〕61号),公司顺利通过评估,并在同类院校排名靠前。
此次评估顺利通过,是对公司以往继续教育基地办学水平、教学质量和服务能力等方面的充分肯定。下一步,公司将按照省人社厅要求,对标优秀单位,健全管理制度,创新培养模式,优化服务功能。紧密对接行业人才发展需求,着力打造自身精品课程项目,持续为河南省专业技术人才培养和经济社会发展贡献力量。

